欧陆娱乐-专注卓越服务_注册登录首页





    棋牌资讯
    返回 >
    曾豪掷13.6亿收购地方棋牌的上(shàng)市公司要退市了
    发布时间:2020-12-11 15:16编辑(jí):欧陆娱乐管理(lǐ)员来源(yuán):深圳市欧陆娱乐科技
    字号:

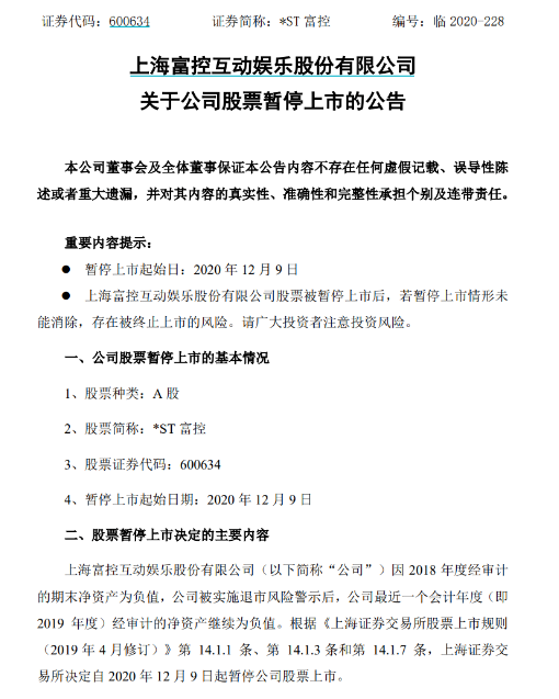
    4日晚(wǎn)间,沪市第一低价股*ST富控发(fā)布公(gōng)告,因2018年度经(jīng)审计的期(qī)末净资产为负值,公司(sī)被实施退市风险警(jǐng)示后,公司最近(jìn)一个会计年度(即2019年(nián)度(dù))经审计的净(jìng)资产继续为(wéi)负值。根据《上海证券交易(yì)所股票上市规(guī)则,上海证券交易所决定自2020年12月(yuè)9日起暂停公司股票上市。

    2017年(nián),富控互动136680万元对价现(xiàn)金(jīn)收购(gòu)宁波(bō)尚(shàng)游网络科技合伙(huǒ)企业(有(yǒu)限(xiàn)合伙)持有的(de)宁波百搭网络科技有限(xiàn)公司51%股(gǔ)权。相对应的,宁波百搭(dā)网(wǎng)络科(kē)技有限公司估值达到26.8亿元,超过了当时闲徕互娱的20亿估(gū)值,是(shì)地方棋牌史(shǐ)上估(gū)值(zhí)最高的棋牌公司。但(dàn)因3.668亿元剩余款项项迟迟未能(néng)交付(fù),百搭网络的(de)财务信息并没有并入富控互动旗下,富(fù)控互动也一直没有获得百搭网络的控制权。

    据欧陆娱乐(hú)了解,百搭网络(luò)成立于201610月,是一家专注(zhù)于开发、运营(yíng)移动端棋牌游戏的互联网游戏公司。目前百搭网络在线运营(yíng)的主要游戏有阿拉宁(níng)波(bō)麻(má)将、阿拉浙(zhè)江麻将、阿拉血(xuè)战麻将、阿拉舟山麻将、阿拉江西麻将、阿拉跑得快、阿拉干瞪眼(yǎn)、阿拉斗牛、阿拉玩三张等棋(qí)牌游戏(xì)。


    公司公告(gào)称(chēng),在暂停上市(shì)期间,董事会将继续勤(qín)勉尽(jìn)责,积极采取措施(shī)以保(bǎo)证公司(sī)的正常经营。根据公司目前所(suǒ)面临的现状,公司以保障股东利(lì)益为出发点,将采取以(yǐ)下措施来解决(jué)公司(sī)目前的困境,以争取(qǔ)股票恢复上市。

    (一(yī))2020年度,公(gōng)司将采取(qǔ)周密的措施保证各项治(zhì)理制度严格执(zhí)行(háng),确保公司(sī)治理规范、内部控(kòng)制严格、管理科学、风险可控。

    (二)公司管理层将着(zhe)力加强同债权人的(de)沟(gōu)通,采(cǎi)取(qǔ)切实有效的措施包括但(dàn)不(bú)限(xiàn)于成(chéng)立纾(shū)困基金(jīn)、引入战略(luè)投资者等方式(shì)解决诉(sù)讼(sòng)纠纷,解决资(zī)产、账户被查封冻、对外担保、或有债务(wù)等事项。

    公开资料显示(shì),*ST富控的主要业务是网络游戏产(chǎn)品的研发和运营,主(zhǔ)要包括交互式(shì)休闲娱乐游戏软件的开发及游戏产品的运营。

    截至最新数据,*ST富控市值仅为4.7亿(yì),股(gǔ)价为0.82元(yuán)/股。

    欧陆娱乐科技致力于棋牌游戏(xì)开(kāi)发16年,在(zài)海内外棋牌市(shì)场(chǎng)都有口(kǒu)皆碑(bēi)。近两年海外(wài)棋牌、休闲游(yóu)戏市(shì)场爆发(fā),欧陆娱乐为包括美国、菲律宾、泰国、柬埔寨、新加(jiā)坡等多个(gè)国家的(de)棋牌运营商(shāng)进(jìn)行(háng)产品(pǐn)研发,在当地都获得了不错的成绩。

    2020年(nián),欧陆娱乐持续(xù)看好海外棋(qí)牌、休闲(xián)游戏市场,招(zhāo)募全球(qiú)合伙人(rén)。接受海外本土化棋牌游戏、休闲(xián)游戏定(dìng)制以及联合运营业务。您有任何海外棋牌、休(xiū)闲(xián)游(yóu)戏(xì)的产品需求(qiú),扫码(mǎ)加微(wēi)信,欧陆娱乐将为您(nín)打造一款迅速盈利(lì)的手(shǒu)游产品。

    扫描二维码成为网(wǎng)狐全球合(hé)伙人


    本文版权归欧陆娱乐所(suǒ)有,如若转载请(qǐng)注明出处

    ( 全文完 )

    游戏定制(zhì)

    扫码联络游(yóu)戏定制顾问(wèn)

    游(yóu)戏联运

    扫码联络(luò)游戏联运专员

    服务热(rè)线

    返回(huí)顶部

    官(guān)方公众号

    微信

    微(wēi)信(xìn)号: 欧陆娱乐棋牌开发公众号

    扫一扫,关(guān)注欧陆娱乐

    发现(xiàn)更多精彩

    微(wēi)信(xìn)在线

    微信(xìn)

    微信号: 在线(xiàn)微信客服

    游戏定(dìng)制

    游戏联运

    官方热线

    服务热线

    企业QQ

    客(kè)服热(rè)线

    分享

    QQ空间

    腾(téng)讯微博

    QQ 好友

    新浪微(wēi)博

    开心网

    贴吧

    微信

    人人网

    欧陆娱乐-专注卓越服务_注册登录首页

    欧陆娱乐-专注卓越服务_注册登录首页